石岩公学招生政策、学费标准、入学条件全解析,助您轻松择校
走进石岩公学的校门,你会感受到一种独特的气息——既保留着传统教育的严谨,又洋溢着现代教育的活力。这所学校在深圳教育界有着特殊的位置,它不像那些百年老校有着深厚的历史沉淀,却用三十余年的扎实发展走出了一条属于自己的道路。
1.1 学校历史与发展沿革
石岩公学的故事始于上世纪90年代。那时候深圳的教育资源还比较紧张,一群教育工作者萌生了创办一所新型学校的想法。他们希望这所学校能够兼顾中西教育之长,既重视学生的学术能力,又关注个性发展。
我记得几年前拜访过一位在石岩公学任教二十多年的老教师。他告诉我,学校最初只有几间简陋的教室,学生人数也不多。但就是从这样简单的起点开始,石岩公学一步步发展壮大。每个阶段都有明确的规划,从最初的基础建设,到后来的课程体系完善,再到现在的特色课程开发,学校始终保持着稳健的发展步伐。
现在的石岩公学已经发展成为一所集小学、初中、高中于一体的全日制民办学校。校园面积扩大了数倍,师资力量不断增强,教学质量也在持续提升。这种渐进式的发展模式让学校在保持特色的同时,能够不断适应教育环境的变化。
1.2 办学理念与教育特色
石岩公学的教育理念很有意思。他们不追求把每个学生都塑造成同一个模子,而是强调“因材施教”的个性化教育。学校领导常说:“我们要做的不是流水线生产,而是精雕细琢的手工艺品。”
在课程设置上,学校采用了“基础+拓展”的模式。除了国家规定的必修课程,还开设了大量的选修课和社团活动。从机器人编程到传统书法,从戏剧表演到科学探究,学生可以根据自己的兴趣自由选择。这种课程安排确实非常灵活,让学生在打好基础的同时能够发展特长。
学校的另一个特色是注重培养学生的综合素质。他们不太认同那种只关注考试成绩的教育方式,而是希望通过丰富的校园活动和社会实践,让学生获得更全面的成长。这种教育理念在实践中取得了不错的效果,毕业的学生往往表现出更强的适应能力和创新思维。
1.3 校园环境与硬件设施
石岩公学的校园设计很有心思。它不是那种千篇一律的方正布局,而是根据地形特点进行了巧妙规划。教学楼、实验楼、艺术中心、体育场馆错落有致地分布在绿树环绕的校园里。
学校的硬件设施相当完善。标准教室都配备了多媒体教学设备,实验室的仪器设备也很齐全。特别值得一提的是学校的图书馆,不仅藏书丰富,还设置了多个功能区域——有安静的阅读区,有小组讨论区,还有电子阅览区。这种分区设计很贴心,满足了学生不同的学习需求。
体育设施方面,学校拥有标准的田径场、室内体育馆和多个篮球场、排球场。艺术教育中心则配备了专业的音乐教室、美术教室和舞蹈排练厅。这些设施为学生的全面发展提供了良好的物质条件。
走在校园里,你能感受到这里既是一个学习知识的地方,也是一个充满活力的成长空间。每个角落都在诉说着教育的温度,每处设施都在支持着学生的梦想。

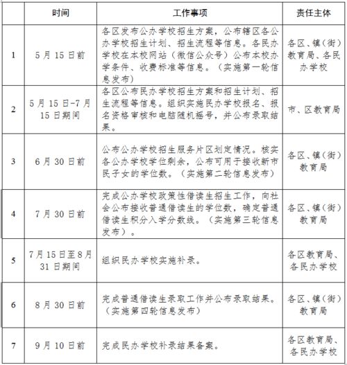
每年招生季,石岩公学的招生办公室总是格外忙碌。家长们带着各种问题前来咨询,最常听到的就是:“我的孩子适合来这里吗?需要满足什么条件?”这所学校的招生政策既保持着一定的门槛,又体现出对不同类型学生的包容性。
2.1 招生对象与入学条件
石岩公学的招生对象覆盖了从小学到高中的各个学段。小学部主要面向年满6周岁的适龄儿童,初中部接收完成小学学业的学生,高中部则面向初中毕业生。学校对户籍没有严格限制,本地和外地学生都可以申请,这点对很多随迁子女家庭来说特别友好。
入学条件方面,学校看重的是学生的综合素质。除了必要的年龄和学历要求,他们更关注学生的学习潜力和发展空间。我记得去年邻居家的孩子申请时,成绩单上有个别科目并不突出,但在面试环节展现出了对科学的浓厚兴趣和探索精神,最终获得了入学机会。
学校对特殊才能的学生会有适当倾斜。比如在艺术、体育或科技创新方面有特长的学生,即使学业成绩不是最拔尖的,也可能获得录取。这种多元化的录取标准让更多不同类型的学生找到了适合自己的教育环境。
2.2 报名流程与时间安排
石岩公学的报名流程设计得比较清晰。通常每年春季开始接受新学年的入学申请,具体时间会在学校官网和官方微信公众号公布。建议家长提前关注这些平台,以免错过重要信息。
报名需要准备的材料包括学生的身份证明、近期照片、学业成绩单,以及能反映学生特长和综合素质的相关证书。这些材料既帮助学校了解学生的基础情况,也是后续面试和评估的重要参考。
整个报名过程分为几个阶段:网上预报名、材料提交、资格审核、入学评估,最后是录取通知。每个阶段都有明确的时间节点,学校会通过短信和邮件及时通知家长下一步的安排。这种分阶段的安排让整个报名过程显得不那么紧张,给了家长充足的时间准备。
2.3 入学考试与录取标准
入学评估是招生过程中最受关注的环节。石岩公学采用“笔试+面试”的综合评估方式,笔试主要考察学生的基础学科能力,面试则更注重学生的综合素质和发展潜力。

笔试内容与申请年级的教学要求相匹配,不会刻意追求难度,而是着重考察学生的学习能力和知识掌握程度。面试环节通常由学校的资深教师主持,他们会通过轻松的对话了解学生的兴趣爱好、思维特点和个性品质。
录取标准是一个综合考量的结果。学业成绩占一定比重,但面试表现、特长展示、综合素质同样重要。学校追求的是建立一个多元化的学生群体,让不同特点的学生能够在相互学习中共同成长。这种录取理念确实很人性化,避免了单纯以分数论英雄的局限性。
最终录取结果会在评估结束后的一周内公布。被录取的学生会收到正式的录取通知书,并需要在规定时间内完成注册手续。对于那些暂时未能录取的学生,学校也会提供详细的反馈和建议,帮助他们找到更适合的发展方向。
走进石岩公学的招生咨询处,经常能听到家长们低声讨论着费用问题。“这所学校的收费到底包含哪些项目?”“除了学费还需要准备什么?”这些疑问都很实际,毕竟教育投资是每个家庭的重要决策。
3.1 学费构成与收费标准
石岩公学的学费采用按学期收取的方式,主要包含教学基本费、教材资料费和基础活动费三大部分。教学基本费覆盖了日常教学活动的核心成本,教材资料费包含了各科教科书和必要的学习材料,基础活动费则用于支持学生参与学校组织的常规文体活动。
不同学段的收费标准有所差异。小学部每学期学费在2.8万元左右,初中部约3.2万元,高中部因课程设置更复杂,达到3.6万元。这个价格在同类学校中属于中等偏上水平,但考虑到师生比和教学资源配置,确实物有所值。
学费调整遵循透明原则。学校会在每学年开始前三个月公布新学年的收费标准,绝不会在学期中途随意调价。我记得有位家长分享过,她的孩子在校三年期间只经历过一次微调,而且学校提前半年就发出了通知,给了家长充分的准备时间。
3.2 其他相关费用说明
除了基础学费,还有一些选择性费用需要家长了解。校服费是一次性支出,根据学生身高体重定制,全套价格约2000元。住宿费针对需要住校的学生,每学期6000元,包含水电和基本生活设施使用。

课外活动费根据学生选择的项目而定。比如乐团训练、机器人社团、游泳队这些特色项目会收取适当的材料费和教练费,但普通的文化课辅导是不另外收费的。餐费采用充值卡形式,学生可以自由选择在食堂消费,每月大概800-1000元就能吃得不错。
国际课程部分会有额外费用。如果选择A-Level或AP课程,需要支付考试报名费和额外的教材费,这部分每年可能在1-2万元之间。不过学校会提前告知所有可能的支出,绝不会出现隐形收费的情况。
3.3 奖学金与助学金政策
石岩公学的奖学金体系相当完善。学业优秀奖学金面向各年级前10%的学生,金额从5000元到全额学费不等。特长类奖学金覆盖艺术、体育、科技创新等领域,只要在市级以上比赛中获得名次就有机会申请。
助学金政策体现着学校的社会责任感。家庭经济暂时困难的学生可以申请助学金,需要提供相关证明文件,经过家访和审核后,最高可以获得学费减免。学校对这类申请的处理非常谨慎,既确保真正需要帮助的学生得到支持,又保护他们的隐私和尊严。
我记得有个感人的例子。去年有个学生在父亲重病后家庭经济陷入困境,学校了解情况后不仅减免了学费,还通过校友基金提供了生活补助,让孩子能够安心完成学业。这种人文关怀让很多家长感到温暖。
奖学金和助学金的申请通常在每学期初开放。学校设有专门的评审委员会,确保评选过程公平公正。对于特别优秀的学生,还有机会获得企业设立的专项奖学金,这既是对学生的认可,也是一种激励。








