亲爱的家长们,你们是否在为孩子的饮食健康而烦恼?是否在为如何平衡孩子的营养摄入而头疼?我们将带您深入了解食物营养成分对照表,帮助您为孩子打造一个科学、均衡的饮食计划。
一、食物营养成分对照表的重要性
在孩子的成长过程中,营养的均衡摄入至关重要,一个全面的食物营养成分对照表可以帮助家长了解各种食物中所含的营养成分,从而更好地规划孩子的饮食,这不仅有助于孩子的身体发育,还能促进他们的智力发展和免疫力提升。
二、食物营养成分对照表的构成
一个完整的食物营养成分对照表通常包含以下几个部分:
1、蛋白质:蛋白质是孩子生长发育的基础,对于肌肉、骨骼、皮肤和器官的形成都至关重要。
2、脂肪:健康的脂肪,如不饱和脂肪酸,对孩子的大脑发育和视力保护有着重要作用。
3、碳水化合物:为孩子提供能量,是日常活动和学习的基础。
4、维生素:包括维生素A、B群、C、D、E和K等,它们在孩子的身体发育和免疫功能中扮演着重要角色。
5、矿物质:如钙、铁、锌、镁等,对于骨骼健康、血液健康和神经系统功能至关重要。
6、膳食纤维:有助于孩子的消化系统健康,预防便秘。

7、水分:维持身体各项功能正常运作,对于孩子的新陈代谢和体温调节非常重要。
三、如何使用食物营养成分对照表
1、了解孩子的需求:根据孩子的年龄、体重和活动水平,确定他们每天需要摄入的营养成分量。
2、选择多样化的食物:确保孩子的饮食中包含各种食物,以获得全面的营养。
3、平衡摄入:不要过分依赖某一种食物,而是要通过多种食物来获取所需的营养。
4、监控摄入量:定期检查孩子的饮食,确保他们摄入了足够的营养,同时避免过量摄入。
四、食物营养成分对照表的实际应用
以下是一些食物营养成分对照表的实际应用示例:
1、早餐:全麦面包(富含碳水化合物和膳食纤维)、鸡蛋(优质蛋白质)、牛奶(钙和维生素D)。
2、午餐:烤鸡胸肉(蛋白质和维生素B群)、糙米(碳水化合物和膳食纤维)、混合蔬菜沙拉(维生素和矿物质)。
3、晚餐:烤鱼(Omega-3脂肪酸和蛋白质)、蒸西兰花(维生素C和膳食纤维)、红薯(碳水化合物和维生素A)。
4、零食:新鲜水果(维生素和矿物质)、坚果(健康脂肪和蛋白质)。

五、食物营养成分对照表的误区
1、忽视食物的新鲜度:新鲜食物通常含有更多的营养成分,而加工食品可能含有添加剂和防腐剂,影响营养摄入。
2、过量摄入单一营养素:过量摄入某一种营养素可能会影响其他营养素的吸收,甚至对身体造成伤害。
3、忽视孩子的口味和偏好:强迫孩子吃他们不喜欢的食物可能会导致饮食失调,应尊重孩子的口味,逐渐引导他们尝试新食物。
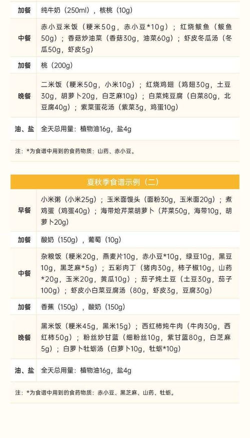
六、食物营养成分对照表的图片
为了帮助家长们更直观地了解食物营养成分,我们可以提供一张食物营养成分对照表的图片,这张图片将展示不同食物中各种营养成分的含量,帮助家长们快速识别和选择适合孩子的食物。

七、结语
食物营养成分对照表是家长为孩子规划健康饮食的有力工具,通过了解和应用这张对照表,家长们可以确保孩子获得均衡的营养,促进他们的健康成长,均衡饮食是孩子健康成长的基石,让我们一起努力,为孩子打造一个健康的未来。
希望这篇文章能够帮助您更好地理解和使用食物营养成分对照表,为您的孩子提供一个更加健康、营养的饮食环境,如果您有任何疑问或需要进一步的帮助,请随时联系我们。







