随着教育行业的发展,越来越多的人选择投身于幼儿教育事业,成为一名专业的幼儿教师,幼儿教师资格证作为进入这一行业的敲门砖,其重要性不言而喻,本文将详细介绍2021年幼儿教师资格证的报考流程、报考条件以及备考准备,帮助有志于成为幼儿教师的朋友们顺利通过考试。
报考流程
1、了解报考条件
在报考幼儿教师资格证之前,首先要确认自己是否符合报考条件,报考条件包括但不限于:具有中华人民共和国国籍,遵守宪法和法律,具有良好的思想品德,具备相应的学历要求等。
2、报名时间
幼儿教师资格证考试通常每年举行两次,分为上半年和下半年,具体报名时间会由国家教育部门提前公布,考生需要密切关注相关通知,以免错过报名时间。
3、报名方式
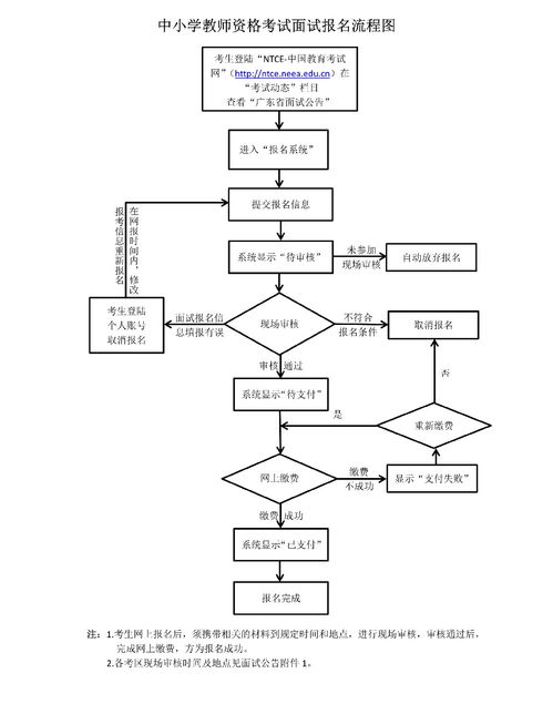
报名通常采用网上报名的方式进行,考生需要登录国家教育部门指定的报名网站,按照要求填写个人信息、上传照片等,并缴纳相应的报名费用。
4、审核与缴费
提交报名信息后,相关部门会对考生的资格进行审核,审核通过后,考生需要在规定时间内完成缴费,以确认报名成功。
5、打印准考证
在考试前一周左右,考生可以登录报名网站打印准考证,准考证上会有考试的具体时间和地点。
6、参加考试

按照准考证上的时间地点参加考试,幼儿教师资格证考试通常包括笔试和面试两个部分,笔试主要测试教育知识与能力,面试则主要测试教育教学实践能力。
7、查询成绩
考试结束后,考生可以在规定时间内登录报名网站查询成绩,通过考试的考生可以获得幼儿教师资格证书。
报考条件
1、学历要求
报考幼儿教师资格证的考生通常需要具备大专及以上学历,部分省份可能对学历要求有所不同,具体以当地教育部门的规定为准。
2、年龄要求
报考幼儿教师资格证没有严格的年龄限制,但需要具备一定的教育教学能力。
3、健康状况
考生需要具备良好的身体健康状况,无传染病等影响教育教学工作的疾病。

4、思想品德
考生需要具有良好的思想品德,无违法犯罪记录。
备考准备
1、熟悉考试大纲
考生需要熟悉幼儿教师资格证考试的大纲,了解考试的内容和要求,有针对性地进行复习。
2、系统学习
考生可以通过购买教材、参加培训课程等方式,系统学习幼儿教育的理论知识和实践技能。
3、模拟练习
通过做历年真题、模拟题等方式,提高自己的应试能力,熟悉考试题型和答题技巧。
4、调整心态

保持良好的心态对于考试非常重要,考生需要合理安排时间,避免临近考试时的紧张和焦虑。
5、面试准备
面试是幼儿教师资格证考试的重要环节,考生需要准备一些教育教学案例,提高自己的教育教学实践能力。
6、健康保障
保持良好的身体健康,确保在考试当天能够以最佳状态参加考试。
幼儿教师资格证是成为一名合格幼儿教师的必备条件,了解报考流程、满足报考条件、做好备考准备,是成功通过考试的关键,希望本文能够帮助有志于从事幼儿教育工作的朋友们顺利通过考试,实现自己的职业梦想。








