幼儿教育学是研究幼儿教育现象、规律和方法的科学,它涉及到幼儿的身心发展、教育目标、内容、方法和评价等多个方面,为了帮助教育工作者和学生更好地理解和掌握幼儿教育学的基本概念,以下是一份幼儿教育学名词解释题库,涵盖了该领域的一些核心术语。
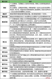
1、幼儿教育学:
幼儿教育学是一门研究幼儿教育现象、规律和方法的科学,旨在指导幼儿教育实践,促进幼儿全面发展。
2、儿童发展:
儿童发展是指从出生到成熟过程中,儿童在生理、心理和社会性方面的变化和成长。
3、敏感期:
敏感期是指儿童在特定年龄阶段对某些刺激特别敏感,学习某些技能特别容易的时期。
4、游戏:
游戏是儿童自发的、自主的、有目的的活动,是儿童学习和发展的最重要途径之一。
5、教育目标:
教育目标是教育活动所要达到的预期结果,它指导教育内容的选择和教育方法的运用。
6、:
教育内容是指教育过程中传授给儿童的知识和技能,包括学科知识、生活技能等。
7、教育方法:
教育方法是教育者在教育过程中采用的具体手段和方式,如讲授法、讨论法、游戏法等。
8、教育评价:
教育评价是对教育活动效果的测量和判断,包括对儿童发展的评价和对教育过程的评价。
9、个别差异:
个别差异是指儿童在发展过程中表现出来的个体之间的差异,包括能力、性格、兴趣等方面。
10、社会性发展:
社会性发展是指儿童在社会互动中学习社会规则、形成社会关系的过程。

11、认知发展:
认知发展是指儿童在感知、记忆、思维、语言等方面的发展。
12、情感发展:
情感发展是指儿童在情绪、情感、人际关系等方面的发展。
13、道德发展:
道德发展是指儿童在道德认知、道德情感、道德行为等方面的发展。
14、自我概念:
自我概念是指儿童对自己的认识和评价,包括自我意识、自我评价和自我期望。
15、同伴关系:
同伴关系是指儿童与同龄伙伴之间的社会关系,包括友谊、竞争、合作等。
16、家庭环境:
家庭环境是指儿童成长过程中的家庭氛围、家庭成员关系、家庭教育方式等。
17、幼儿园教育:
幼儿园教育是指在幼儿园这一特定环境中对儿童进行的教育活动。

18、学前教育:
学前教育是指对3-6岁儿童进行的教育,旨在为儿童进入小学打下基础。
19、早期教育:
早期教育是指对0-3岁儿童进行的教育,旨在促进儿童早期发展。
20、教育公平:
教育公平是指每个儿童都有平等接受教育的权利和机会。
21、教育创新:
教育创新是指在教育实践中不断探索新理念、新方法、新模式的过程。
22、教育政策:
教育政策是指国家或地区为指导教育发展而制定的一系列方针和措施。
23、教育法规:
教育法规是指国家或地区为规范教育活动而制定的法律、规章和制度。
24、教育心理学:
教育心理学是研究教育过程中心理现象和心理规律的科学,为教育实践提供理论支持。

25、教育社会学:
教育社会学是研究教育与社会关系、教育在社会中的作用和影响的科学。
26、教育哲学:
教育哲学是研究教育的本质、目的、价值和方法的哲学分支。
27、教育伦理:
教育伦理是研究教育活动中的道德问题,包括教师职业道德、教育公正等。
28、教育技术:
教育技术是指在教育过程中应用的技术手段,如多媒体教学、网络教育等。
29、教育评估:
教育评估是对教育活动效果的系统评价,包括对教育目标、内容、方法和效果的评价。
30、教育干预:
教育干预是指为了改善教育效果而采取的一系列措施,如课程改革、教学方法改进等。
名词解释题库涵盖了幼儿教育学的多个重要概念,对于教育工作者和学生来说,理解和掌握这些概念是深入研究和实践幼儿教育的基础,通过这些概念的学习和应用,可以更好地指导幼儿教育实践,促进幼儿的全面发展。








