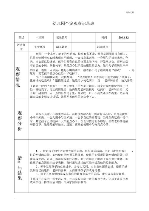
大班幼儿日常行为观察记录
大班幼儿日常观察记录的重要性
大班幼儿日常观察记录是教师了解儿童发展和学习的重要工具。通过系统地记录孩子们在游戏、学习和社交活动中的表现,教师能够识别出每个孩子的兴趣、能力和需求。这些观察不仅有助于制定个性化的教学策略,能为家长提供反馈,促进家园合作。深入分析这些记录,有助于评估教育效果,优化教育环境。

```
免责声明:本网站部分内容由用户自行上传,若侵犯了您的权益,请联系我们处理,谢谢!联系QQ:2760375052
大班幼儿日常观察记录是教师了解儿童发展和学习的重要工具。通过系统地记录孩子们在游戏、学习和社交活动中的表现,教师能够识别出每个孩子的兴趣、能力和需求。这些观察不仅有助于制定个性化的教学策略,能为家长提供反馈,促进家园合作。深入分析这些记录,有助于评估教育效果,优化教育环境。

```